- О госпитале
Структура
- Информация о госпитале
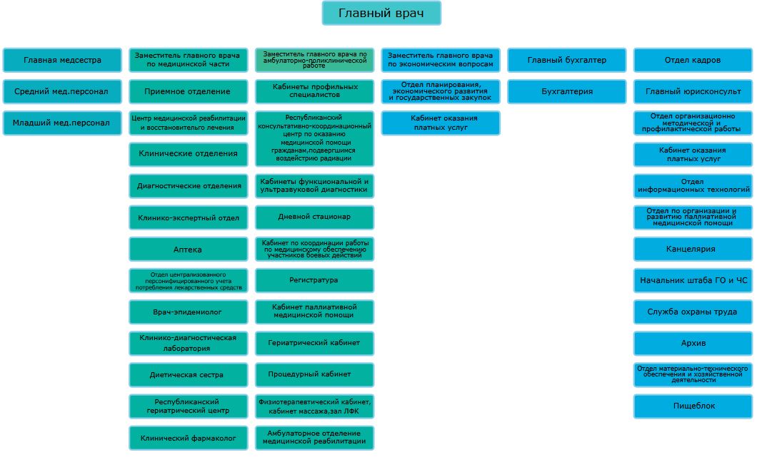
- Структура и органы управления
- Лицензии
- Главный врач
- Отделения
- График работы
- График приема граждан
- Было-стало
- Правила внутреннего распорядка
- Новости госпиталя
- Объявления
- Учетная политика
- Оценка условий труда
- Платформа обратной связи (ПОС)
- Обработка персональных данных
20.02.2026
Итоги личного приёма граждан





